Support Forum
The Forums are a place to find answers on a range of Fortinet products from peers and product experts.
moses1
New Contributor II

MC-LAG versus EVPN-VXLAN

Hello
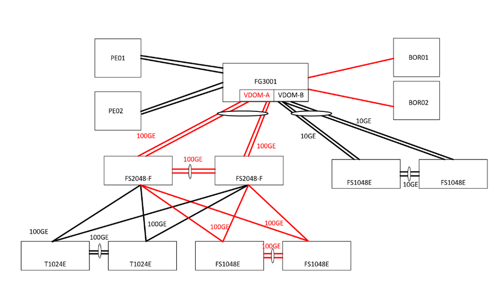
DESIGN 1.png

My implementation has been leaning towards a two-tier MC-LAG design. I am reaching out to you to explore the possibility of evolving it to EVPN-VXLAN seeing that data centre designs have shifted in that direction.

So I would like to find out from Fortinet the following:

1. If EVPN-VXLAN is a fit for purpose solution in this case
2. How mature the technology is on FortiSwitch OS
3. The level of after deployment support within Fortinet.
4. Please note that the FS-2048-F switches are being used for 25G connections to the servers. So the spine-leaf architecture where nothing connects to spines is out of the question,
There is very little Fortinet documentation of this feature on the internet. Please also share some documentation regarding this topic.

Thank you

Thank you
Thank you
1 Solution
Anthony_E
Community Manager
Community Manager
7 REPLIES 7
Anthony_E
Community Manager
Community Manager

Hello Moses,


Thank you for using the Community Forum. I will seek to get you an answer or help. We will reply to this thread with an update as soon as possible.


Thanks,

Anthony-Fortinet Community Team.
moses1
New Contributor II

Hi Anthony_E

Noted Thank you

Thank you
Thank you
Anthony_E
Community Manager
Community Manager

Hello Moses,

 

Sorry for the delay.

We are still looking for someone to help you.

We will come back to you ASAP.


Regards,

Anthony-Fortinet Community Team.
Anthony_E
Community Manager
Community Manager
Anthony_E
Community Manager
Community Manager

Hi Moses,

 

I saw you sent the same question to another group.

We can close this discussion in this one.

 

Regards,

Anthony-Fortinet Community Team.
moses1
New Contributor II

Hi Anthony

we can close the request on the support forum and continue the discussions on the EPSP group.

Thank you

Thank you
Thank you
Anthony_E
Community Manager
Community Manager

Hi Moses,

 

Yes, it is what I meant :)!

I have linked the discussion on the other group in this one like that, double chance :)!

 

Regards,

Anthony-Fortinet Community Team.
Announcements
Check out our Community Chatter Blog! Click here to get involved
Labels
Top Kudoed Authors